通知公告

    通知公告

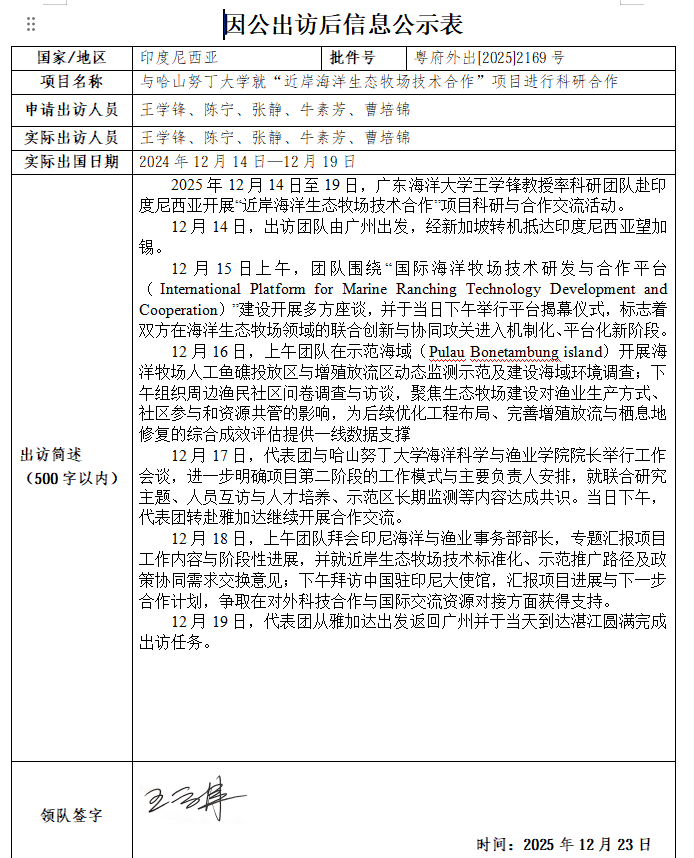
    因公出访后信息公示

    发布时间:2025/12/23 14:54:31  作者: 邱明生     编辑:曹剑香     审核:初庆柱     点击数:    来源:水生生物博物馆

    根据《关于进一步规范省部级以下国家工作人员因公临时出国的意见》的要求,现将广东海洋大学因公出访信息予以公示(详见附件)。公示时间为2025年12月23日至12月28日。如有意见,请在公示期内,向相关单位反映。


    投诉电话:0759-8218931,联系人:曹老师



    Copyright(C)2015 Allright Reserved.www.gdou.edu.cn 版权所有 广东海洋大学水生博物馆